| 8:30~12:00 | 14:00~16:00 | 16:00~18:00 | |
|
月
|
小児科・内科(院長・副院長・野上) | 乳健・予接・ア・慢(院長・副院長) | 小児科・内科(院長・副院長) |
|
火
|
小児科・内科(院長・副院長・野上) | 乳健・予接・ア・慢(院長・副院長) | 小児科・内科(院長・副院長) |
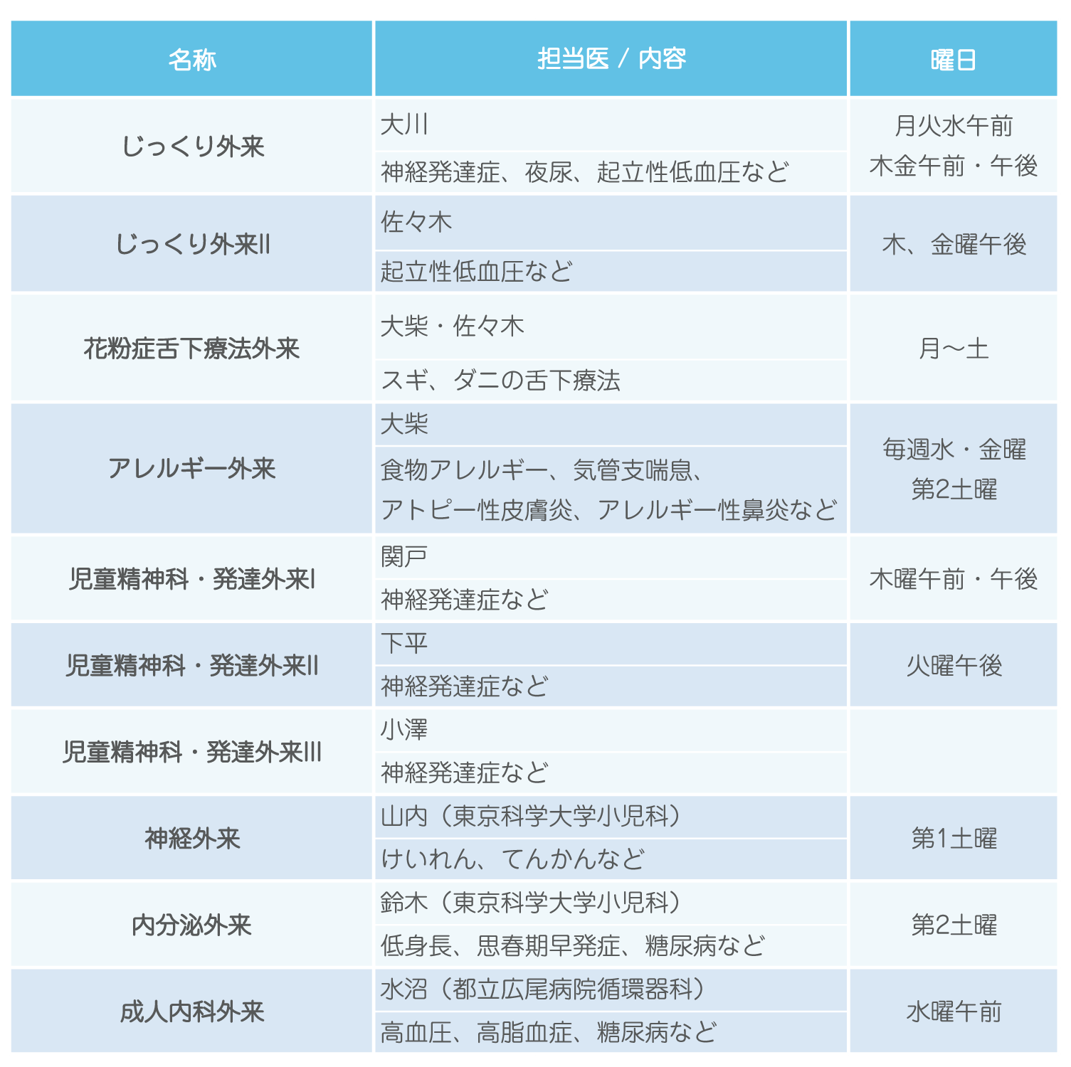
| 発達外来(下平 第2週) | |||
|
水
|
小児科(大柴・野上) | 乳健・予接・ア・慢(院長・大柴) | 小児科・内科(院長・大柴) |
| 内科・循環器(水沼) | |||
|
木
|
小児科・内科(院長・副院長・野上) | 乳健・予接・ア・慢(副院長・大学) | 小児科・内科(院長・副院長・大学) |
| 発達外来(関戸)9時から12時30分、14時から18時 発達外来(小澤)第4木曜日12時から15時まで |
|||
|
金
|
小児科(院長・副院長・大柴) |
乳健・予接・ア・慢(副院長・大柴) | 小児科(院長・副院長・大柴) |
|
土
|
8:30~12:00
|
13:00~14:00
|
14:00~15:00
|
| 小児科・内科 (院長・副院長・大柴・梶原・大学) |
乳健・予接・ア・慢 (院長・副院長・大柴・梶原・大学) |
小児科・内科 (院長・副院長・大柴・梶原・大学) |
|
| 第1土 神経外来(山内) | 午後 神経外来(山内) | ||
| 第2土 アレルギー外来(大柴) | 午後 アレルギー外来(大柴) | ||
| 第3土 内分泌(鈴木) | |||
| すくすく相談室(幸本・深嶋1,2,3,4,5 土、白川1,2,4 土) | |||
|
日・祭日
|
9:00~12:00(休日診療)
|
-
|
|
| 小児科・内科・予接 |
-
|
||
乳健:乳児健診、予接:予防接種、ア:アレルギー疾患、慢:慢性疾患
金曜日:午後 2,3,5週 友政弾、 1,4週 神谷尚宏
土曜日:午前午後 第1 真柄達也 第2,5 梶原道子、第3 山野晴樹
神経外来:山内泰輔、内分泌外来:鈴木友梨
内科:水沼喜章
5月17日(土)副院長、山野、18日(日)院長、大柴